Perancangan ini dibuat kalo tidak maka tidak luluslah..hag hag hag apakah anda merasa aneh???jawabannya haruslah ya,karna g nyambung aja ma topiknya.. cukup sekian dan terima kasih..loh???!! Rancangan ini yg sebenarnya memiliki fungsi lebih bagi manusia yang memiliki kekurangan dalam kemampuan melihat(tunanetra). Input suara yang mempermudah pemakai untuk mengeoperasikan, pemberian suara tepukan sebanyak tiga kali pada mcrophone menyebabkan loudspeaker akan mengeluarkan output suara yang menginformasikan besarnya suhu. Alat ini dapat mendeteksi suhu dengan hasil yang baik pada satu titik plant atau pada daerah didekat empat sensor suhu. Sensor yang digunakan untuk mengukur temperatur adalah IC LM35DZ, dengan pengendali mikrokontroler, rangkaian penghasil output suara, rangkaian driver kipas angin.

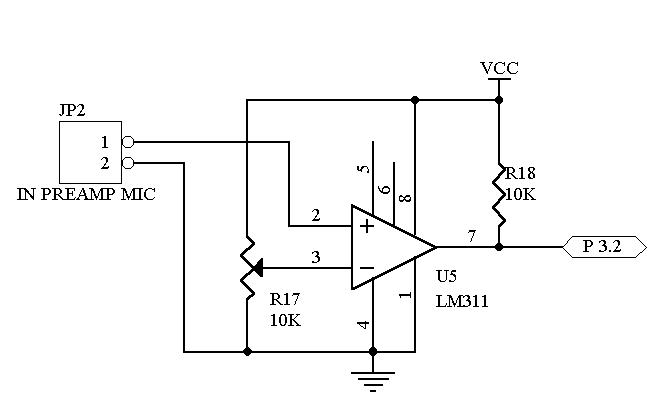
Berikut gambar-gambarnya :
Diagram blok


Rangkaian Miktrokontroler AT89s51
Rangkaian ADC0809


Rangkain Pendeteksi Input Suara


Rangkaian Driver Kipas Angin


Rangkaian Driver LCD


Rangkaian Sensor Suhu LM35DZ

Post a Comment

  1. bantuin dok.
    ranmajaz99@gmail.com

    ReplyDelete
  2. kalau untuk program mikrokontrollernya untuk rangkaian ini ada ga dok??

    ReplyDelete
  3. Kill Out: untuk rangkaian ini ada listing program koq,cuma belum saya upload.

    ReplyDelete
  4. okee... banget gan boleh minta skema lengkapnya ga?? sekalian sama programnya ya....
    terima kasih...
    tolong kirim ke Email saya ya...
    ade.0208@gmail.com

    ReplyDelete
  5. dok koq rangkaian driver kipas anginnya ga ada??..tolong di upload dong dok....

    ReplyDelete
  6. Anonim 1:oke gan.
    Anonim 2:sudah di upload gan,terimakasih :D

    ReplyDelete
  7. boleh minta skema skalian program nya dok?
    tolong kirim ke email saya ya
    atseng@rocketmail.com

    ReplyDelete
  8. doc bz g minta skema zama progamnya?????
    tolong ya kirim ke email aku...
    ana_teller@yahoo.co.id
    makazih

    ReplyDelete
  9. doc tolong pencerahan yang lengkap.
    donal_saint@yahoo.com
    thank gan.

    ReplyDelete
  10. doc...
    tolong kasih pnjelasan yang lengkap donk..
    pliss ya
    thanks ..

    email : nesya_flipflop@yahoo.com

    ReplyDelete
  11. keren gan :)
    terus berkarya :)
    sukses selalu :)

    ReplyDelete
  12. Agan,,, tanya, misal ane mau buat indikator bahan bakar dengan outputan suara(manusia, bisa gak?

    ReplyDelete
  13. Agan,,, tanya, misal ane mau buat indikator bahan bakar dengan outputan suara(manusia, bisa gak?

    ReplyDelete
  14. blh minta skematik dan program fullnya?

    email :

    fungkyking01@gmail.com

    terima kasih

    ReplyDelete
  15. boleh program nya dikirim di email niswatunhasanah90@yahoo.co.id

    ReplyDelete
  16. blh minta skematik dan program fullnya?
    email :
    ajiep2010@gmail.com
    terima kasih

    ReplyDelete
  17. gan boleh kirim bahasa c nya ga buat di mikrokontrolernya, ane pakenya codevision sama isis proteus gan,

    farhanrizaqi@ymail.com

    ReplyDelete
  18. gan, saya widi, boleh minta listing programnnya ga ? ama skema lengkap alatnya buat belajar dan contoh jadinya ?
    tolong kirim ke : tempat149@ymail.com

    makasih gan

    ReplyDelete
  19. doc...
    tolong kasih pnjelasan yang lengkap donk..sama minta skema lengkapnya ? sekalian sama programnya ya....
    terimah kasih ...

    email : syifaulhudriyah@yahoo.co.id

    ReplyDelete
  20. :D bisa tolong kirimin list program ama skema lengkap nya ga ?
    fuadu.zikri21@gmail.com

    ReplyDelete

 
Top